《華南銀行未來十年電腦架構研究報告書》

(A01100 )
關鍵字: 電腦架構研究,報告書,
典藏大類 : 公司治理
MGT03
出版(產製年分): 1994
包含頁數(掃描影像、物件...): 380 A4
摘要: 本報告書分析華南銀行未來十年資訊系統發展策略與電腦架構規劃,反映該行推動數位轉型與強化作業自動化之前瞻布局。
人物: ,,
記載時間起迄: -
-
引用資訊:〈華南銀行未來十年電腦架構研究報告書〉(1994),《華南銀行數位典藏資料庫》,典藏號:A01100,檢索日期:2026年04月。
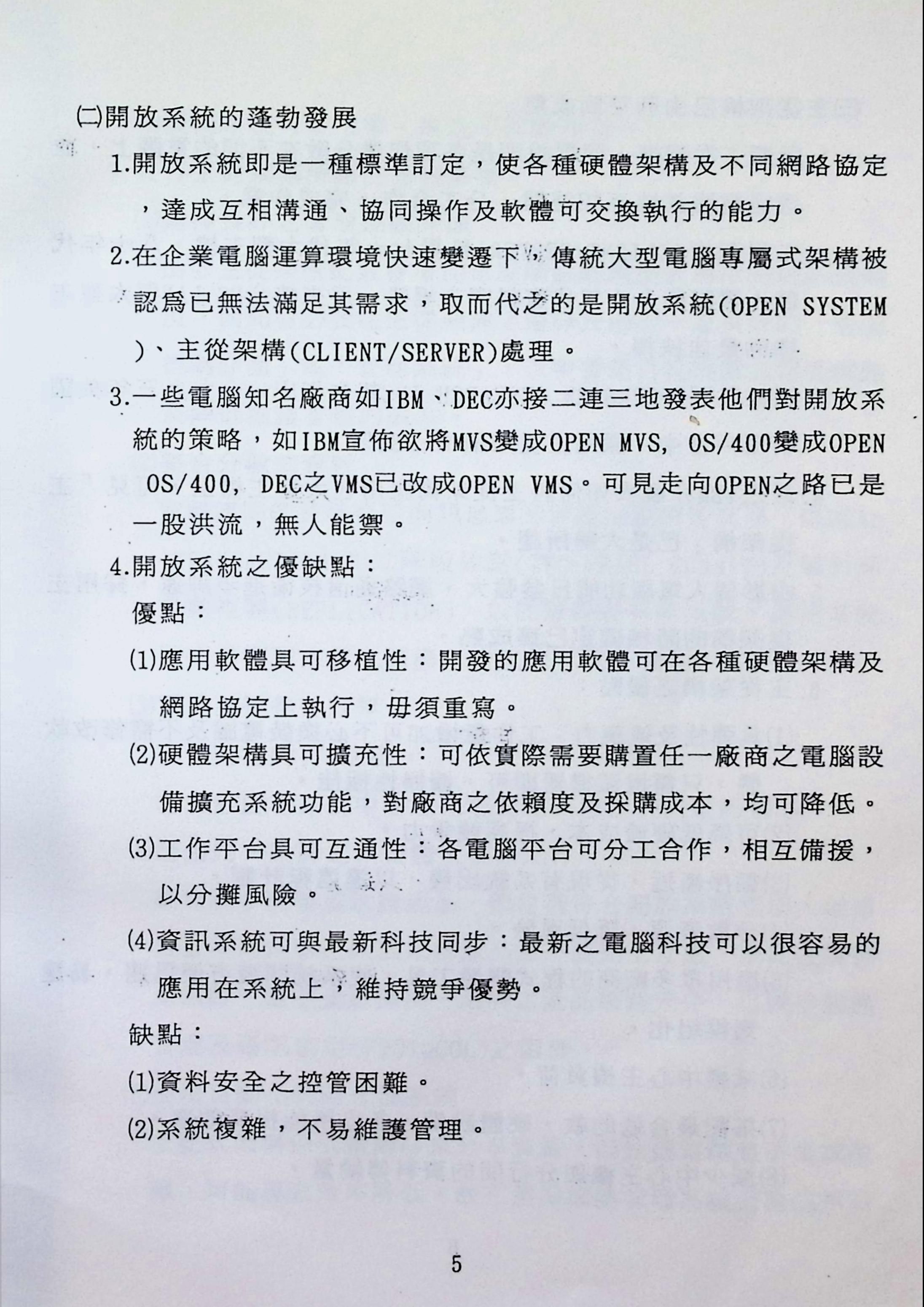
  • [1] 1
  • [2] 2
  • [3] 3
  • [4] 4
  • [5] 5
  • [6] 6
  • [7] 7
  • [8] 8
  • [9] 9
  • [10] 10
  • [11] 11
  • [12] 12
  • [13] 13
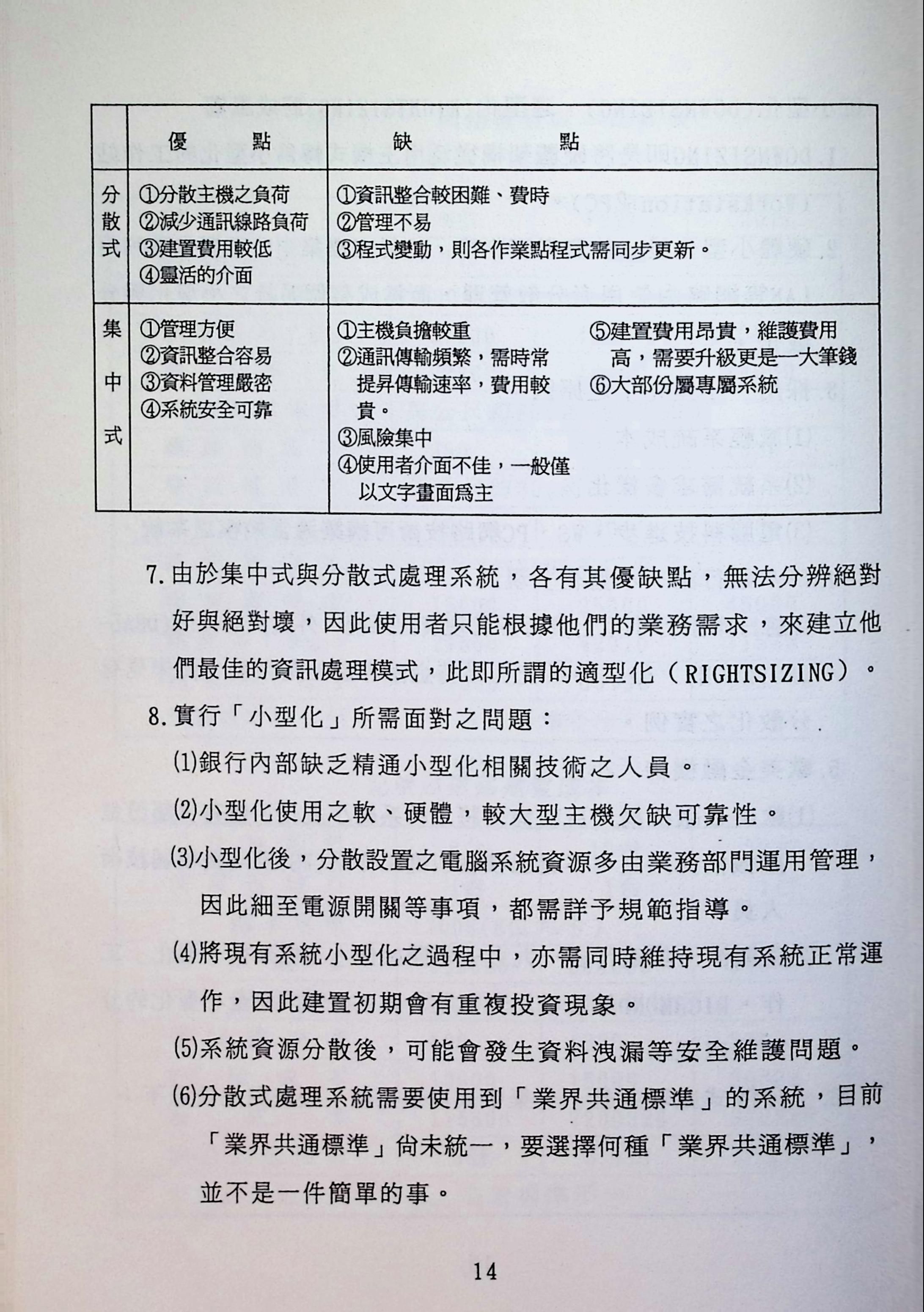
  • [14] 14
  • [15] 15
  • [16] 16
  • [17] 17
  • [18] 18
  • [19] 19
  • [20] 20
  • [21] 21
  • [22] 22
  • [23] 23
  • [24] 24
  • [25] 25
  • [26] 26
  • [27] 27
  • [28] 28
  • [29] 29
  • [30] 30
  • [31] 31
  • [32] 32
  • [33] 33
  • [34] 34
  • [35] 35
  • [36] 36
  • [37] 37
  • [38] 38
  • [39] 39
  • [40] 40
  • [41] 41
  • [42] 42
  • [43] 43
  • [44] 44
  • [45] 45
  • [46] 46
  • [47] 47
  • [48] 48
  • [49] 49
  • [50] 50
  • [51] 51
  • [52] 52
  • [53] 53
  • [54] 54
  • [55] 55
  • [56] 56
  • [57] 57
  • [58] 58
  • [59] 59
  • [60] 60
  • [61] 61
  • [62] 62
  • [63] 63
  • [64] 64
  • [65] 65
  • [66] 66
  • [67] 67
  • [68] 68
  • [69] 69
  • [70] 70
  • [71] 71
  • [72] 72
  • [73] 73
  • [74] 74
  • [75] 75
  • [76] 76
  • [77] 77
  • [78] 78
  • [79] 79
  • [80] 80
  • [81] 81
  • [82] 82
  • [83] 83
  • [84] 84
  • [85] 85
  • [86] 86
  • [87] 87
  • [88] 88
  • [89] 89
  • [90] 90
  • [91] 91
  • [92] 92
  • [93] 93
  • [94] 94
  • [95] 95
  • [96] 96
  • [97] 97
  • [98] 98
  • [99] 99
  • [100] 100
  • [101] 101
  • [102] 102
  • [103] 103
  • [104] 104
  • [105] 105
  • [106] 106
  • [107] 107
  • [108] 108
  • [109] 109
  • [110] 110
  • [111] 111
  • [112] 112
  • [113] 113
  • [114] 114
  • [115] 115
  • [116] 116
  • [117] 117
  • [118] 118
  • [119] 119
  • [120] 120
  • [121] 121
  • [122] 122
  • [123] 123
  • [124] 124
  • [125] 125
  • [126] 126
  • [127] 127
  • [128] 128
  • [129] 129
  • [130] 130
  • [131] 131
  • [132] 132
  • [133] 133
  • [134] 134
  • [135] 135
  • [136] 136
  • [137] 137
  • [138] 138
  • [139] 139
  • [140] 140
  • [141] 141
  • [142] 142
  • [143] 143
  • [144] 144
  • [145] 145
  • [146] 146
  • [147] 147
  • [148] 148
  • [149] 149
  • [150] 150
  • [151] 151
  • [152] 152
  • [153] 153
  • [154] 154
  • [155] 155
  • [156] 156
  • [157] 157
  • [158] 158
  • [159] 159
  • [160] 160
  • [161] 161
  • [162] 162
  • [163] 163
  • [164] 164
  • [165] 165
  • [166] 166
  • [167] 167
  • [168] 168
  • [169] 169
  • [170] 170
  • [171] 171
  • [172] 172
  • [173] 173
  • [174] 174
  • [175] 175
  • [176] 176
  • [177] 177
  • [178] 178
  • [179] 179
  • [180] 180
  • [181] 181
  • [182] 182
  • [183] 183
  • [184] 184
  • [185] 185
  • [186] 186
  • [187] 187
  • [188] 188
  • [189] 189
  • [190] 190
  • [191] 191
  • [192] 192
  • [193] 193
  • [194] 194
  • [195] 195
  • [196] 196
  • [197] 197
  • [198] 198
  • [199] 199
  • [200] 200
  • [201] 201
  • [202] 202
  • [203] 203
  • [204] 204
  • [205] 205
  • [206] 206
  • [207] 207
  • [208] 208
  • [209] 209
  • [210] 210
  • [211] 211
  • [212] 212
  • [213] 213
  • [214] 214
  • [215] 215
  • [216] 216
  • [217] 217
  • [218] 218
  • [219] 219
  • [220] 220
  • [221] 221
  • [222] 222
  • [223] 223
  • [224] 224
  • [225] 225
  • [226] 226
  • [227] 227
  • [228] 228
  • [229] 229
  • [230] 230
  • [231] 231
  • [232] 232
  • [233] 233
  • [234] 234
  • [235] 235
  • [236] 236
  • [237] 237
  • [238] 238
  • [239] 239
  • [240] 240
  • [241] 241
  • [242] 242
  • [243] 243
  • [244] 244
  • [245] 245
  • [246] 246
  • [247] 247
  • [248] 248
  • [249] 249
  • [250] 250
  • [251] 251
  • [252] 252
  • [253] 253
  • [254] 254
  • [255] 255
  • [256] 256
  • [257] 257
  • [258] 258
  • [259] 259
  • [260] 260
  • [261] 261
  • [262] 262
  • [263] 263
  • [264] 264
  • [265] 265
  • [266] 266
  • [267] 267
  • [268] 268
  • [269] 269
  • [270] 270
  • [271] 271
  • [272] 272
  • [273] 273
  • [274] 274
  • [275] 275
  • [276] 276
  • [277] 277
  • [278] 278
  • [279] 279
  • [280] 280
  • [281] 281
  • [282] 282
  • [283] 283
  • [284] 284
  • [285] 285
  • [286] 286
  • [287] 287
  • [288] 288
  • [289] 289
  • [290] 290
  • [291] 291
  • [292] 292
  • [293] 293
  • [294] 294
  • [295] 295
  • [296] 296
  • [297] 297
  • [298] 298
  • [299] 299
  • [300] 300
  • [301] 301
  • [302] 302
  • [303] 303
  • [304] 304
  • [305] 305
  • [306] 306
  • [307] 307
  • [308] 308
  • [309] 309
  • [310] 310
  • [311] 311
  • [312] 312
  • [313] 313
  • [314] 314
  • [315] 315
  • [316] 316
  • [317] 317
  • [318] 318
  • [319] 319
  • [320] 320
  • [321] 321
  • [322] 322
  • [323] 323
  • [324] 324
  • [325] 325
  • [326] 326
  • [327] 327
  • [328] 328
  • [329] 329
  • [330] 330
  • [331] 331
  • [332] 332
  • [333] 333
  • [334] 334
  • [335] 335
  • [336] 336
  • [337] 337
  • [338] 338
  • [339] 339
  • [340] 340
  • [341] 341
  • [342] 342
  • [343] 343
  • [344] 344
  • [345] 345
  • [346] 346
  • [347] 347
  • [348] 348
  • [349] 349
  • [350] 350
  • [351] 351
  • [352] 352
  • [353] 353
  • [354] 354
  • [355] 355
  • [356] 356
  • [357] 357
  • [358] 358
  • [359] 359
  • [360] 360
  • [361] 361
  • [362] 362
  • [363] 363
  • [364] 364
  • [365] 365
  • [366] 366
  • [367] 367
  • [368] 368
  • [369] 369
  • [370] 370
  • [371] 371
  • [372] 372
  • [373] 373
  • [374] 374
  • [375] 375
  • [376] 376
  • [377] 377
  • [378] 378
  • [379] 379
  • [380] 380
    影像第 1 頁 (點選一下影像大圖後,您可以用鍵盤上的向左/向右鍵瀏覽上一頁、下一頁) 旋轉: 90° 180° 270° 放大 縮小 重設
    1
    影像第 2 頁 (點選一下影像大圖後,您可以用鍵盤上的向左/向右鍵瀏覽上一頁、下一頁) 旋轉: 90° 180° 270° 放大 縮小 重設
    2
    影像第 3 頁 (點選一下影像大圖後,您可以用鍵盤上的向左/向右鍵瀏覽上一頁、下一頁) 旋轉: 90° 180° 270° 放大 縮小 重設
    3
    影像第 4 頁 (點選一下影像大圖後,您可以用鍵盤上的向左/向右鍵瀏覽上一頁、下一頁) 旋轉: 90° 180° 270° 放大 縮小 重設
    4
    影像第 5 頁 (點選一下影像大圖後,您可以用鍵盤上的向左/向右鍵瀏覽上一頁、下一頁) 旋轉: 90° 180° 270° 放大 縮小 重設
    5
    影像第 6 頁 (點選一下影像大圖後,您可以用鍵盤上的向左/向右鍵瀏覽上一頁、下一頁) 旋轉: 90° 180° 270° 放大 縮小 重設
    6
    影像第 7 頁 (點選一下影像大圖後,您可以用鍵盤上的向左/向右鍵瀏覽上一頁、下一頁) 旋轉: 90° 180° 270° 放大 縮小 重設
    7
    影像第 8 頁 (點選一下影像大圖後,您可以用鍵盤上的向左/向右鍵瀏覽上一頁、下一頁) 旋轉: 90° 180° 270° 放大 縮小 重設
    8
    影像第 9 頁 (點選一下影像大圖後,您可以用鍵盤上的向左/向右鍵瀏覽上一頁、下一頁) 旋轉: 90° 180° 270° 放大 縮小 重設
    9
    影像第 10 頁 (點選一下影像大圖後,您可以用鍵盤上的向左/向右鍵瀏覽上一頁、下一頁) 旋轉: 90° 180° 270° 放大 縮小 重設
    10
    影像第 11 頁 (點選一下影像大圖後,您可以用鍵盤上的向左/向右鍵瀏覽上一頁、下一頁) 旋轉: 90° 180° 270° 放大 縮小 重設
    11
    影像第 12 頁 (點選一下影像大圖後,您可以用鍵盤上的向左/向右鍵瀏覽上一頁、下一頁) 旋轉: 90° 180° 270° 放大 縮小 重設
    12
    影像第 13 頁 (點選一下影像大圖後,您可以用鍵盤上的向左/向右鍵瀏覽上一頁、下一頁) 旋轉: 90° 180° 270° 放大 縮小 重設
    13
    影像第 14 頁 (點選一下影像大圖後,您可以用鍵盤上的向左/向右鍵瀏覽上一頁、下一頁) 旋轉: 90° 180° 270° 放大 縮小 重設
    14
    影像第 15 頁 (點選一下影像大圖後,您可以用鍵盤上的向左/向右鍵瀏覽上一頁、下一頁) 旋轉: 90° 180° 270° 放大 縮小 重設
    15
    影像第 16 頁 (點選一下影像大圖後,您可以用鍵盤上的向左/向右鍵瀏覽上一頁、下一頁) 旋轉: 90° 180° 270° 放大 縮小 重設
    16
    影像第 17 頁 (點選一下影像大圖後,您可以用鍵盤上的向左/向右鍵瀏覽上一頁、下一頁) 旋轉: 90° 180° 270° 放大 縮小 重設
    17
    影像第 18 頁 (點選一下影像大圖後,您可以用鍵盤上的向左/向右鍵瀏覽上一頁、下一頁) 旋轉: 90° 180° 270° 放大 縮小 重設
    18
    影像第 19 頁 (點選一下影像大圖後,您可以用鍵盤上的向左/向右鍵瀏覽上一頁、下一頁) 旋轉: 90° 180° 270° 放大 縮小 重設
    19
    影像第 20 頁 (點選一下影像大圖後,您可以用鍵盤上的向左/向右鍵瀏覽上一頁、下一頁) 旋轉: 90° 180° 270° 放大 縮小 重設
    20
    影像第 21 頁 (點選一下影像大圖後,您可以用鍵盤上的向左/向右鍵瀏覽上一頁、下一頁) 旋轉: 90° 180° 270° 放大 縮小 重設
    21
    影像第 22 頁 (點選一下影像大圖後,您可以用鍵盤上的向左/向右鍵瀏覽上一頁、下一頁) 旋轉: 90° 180° 270° 放大 縮小 重設
    22
    影像第 23 頁 (點選一下影像大圖後,您可以用鍵盤上的向左/向右鍵瀏覽上一頁、下一頁) 旋轉: 90° 180° 270° 放大 縮小 重設
    23
    影像第 24 頁 (點選一下影像大圖後,您可以用鍵盤上的向左/向右鍵瀏覽上一頁、下一頁) 旋轉: 90° 180° 270° 放大 縮小 重設
    24
    影像第 25 頁 (點選一下影像大圖後,您可以用鍵盤上的向左/向右鍵瀏覽上一頁、下一頁) 旋轉: 90° 180° 270° 放大 縮小 重設
    25
    影像第 26 頁 (點選一下影像大圖後,您可以用鍵盤上的向左/向右鍵瀏覽上一頁、下一頁) 旋轉: 90° 180° 270° 放大 縮小 重設
    26
    影像第 27 頁 (點選一下影像大圖後,您可以用鍵盤上的向左/向右鍵瀏覽上一頁、下一頁) 旋轉: 90° 180° 270° 放大 縮小 重設
    27
    影像第 28 頁 (點選一下影像大圖後,您可以用鍵盤上的向左/向右鍵瀏覽上一頁、下一頁) 旋轉: 90° 180° 270° 放大 縮小 重設
    28
    影像第 29 頁 (點選一下影像大圖後,您可以用鍵盤上的向左/向右鍵瀏覽上一頁、下一頁) 旋轉: 90° 180° 270° 放大 縮小 重設
    29
    影像第 30 頁 (點選一下影像大圖後,您可以用鍵盤上的向左/向右鍵瀏覽上一頁、下一頁) 旋轉: 90° 180° 270° 放大 縮小 重設
    30
    影像第 31 頁 (點選一下影像大圖後,您可以用鍵盤上的向左/向右鍵瀏覽上一頁、下一頁) 旋轉: 90° 180° 270° 放大 縮小 重設
    31
    影像第 32 頁 (點選一下影像大圖後,您可以用鍵盤上的向左/向右鍵瀏覽上一頁、下一頁) 旋轉: 90° 180° 270° 放大 縮小 重設
    32
    影像第 33 頁 (點選一下影像大圖後,您可以用鍵盤上的向左/向右鍵瀏覽上一頁、下一頁) 旋轉: 90° 180° 270° 放大 縮小 重設
    33
    影像第 34 頁 (點選一下影像大圖後,您可以用鍵盤上的向左/向右鍵瀏覽上一頁、下一頁) 旋轉: 90° 180° 270° 放大 縮小 重設
    34
    影像第 35 頁 (點選一下影像大圖後,您可以用鍵盤上的向左/向右鍵瀏覽上一頁、下一頁) 旋轉: 90° 180° 270° 放大 縮小 重設
    35
    影像第 36 頁 (點選一下影像大圖後,您可以用鍵盤上的向左/向右鍵瀏覽上一頁、下一頁) 旋轉: 90° 180° 270° 放大 縮小 重設
    36
    影像第 37 頁 (點選一下影像大圖後,您可以用鍵盤上的向左/向右鍵瀏覽上一頁、下一頁) 旋轉: 90° 180° 270° 放大 縮小 重設
    37
    影像第 38 頁 (點選一下影像大圖後,您可以用鍵盤上的向左/向右鍵瀏覽上一頁、下一頁) 旋轉: 90° 180° 270° 放大 縮小 重設
    38
    影像第 39 頁 (點選一下影像大圖後,您可以用鍵盤上的向左/向右鍵瀏覽上一頁、下一頁) 旋轉: 90° 180° 270° 放大 縮小 重設
    39
    影像第 40 頁 (點選一下影像大圖後,您可以用鍵盤上的向左/向右鍵瀏覽上一頁、下一頁) 旋轉: 90° 180° 270° 放大 縮小 重設
    40
    影像第 41 頁 (點選一下影像大圖後,您可以用鍵盤上的向左/向右鍵瀏覽上一頁、下一頁) 旋轉: 90° 180° 270° 放大 縮小 重設
    41
    影像第 42 頁 (點選一下影像大圖後,您可以用鍵盤上的向左/向右鍵瀏覽上一頁、下一頁) 旋轉: 90° 180° 270° 放大 縮小 重設
    42
    影像第 43 頁 (點選一下影像大圖後,您可以用鍵盤上的向左/向右鍵瀏覽上一頁、下一頁) 旋轉: 90° 180° 270° 放大 縮小 重設
    43
    影像第 44 頁 (點選一下影像大圖後,您可以用鍵盤上的向左/向右鍵瀏覽上一頁、下一頁) 旋轉: 90° 180° 270° 放大 縮小 重設
    44
    影像第 45 頁 (點選一下影像大圖後,您可以用鍵盤上的向左/向右鍵瀏覽上一頁、下一頁) 旋轉: 90° 180° 270° 放大 縮小 重設
    45
    影像第 46 頁 (點選一下影像大圖後,您可以用鍵盤上的向左/向右鍵瀏覽上一頁、下一頁) 旋轉: 90° 180° 270° 放大 縮小 重設
    46
    影像第 47 頁 (點選一下影像大圖後,您可以用鍵盤上的向左/向右鍵瀏覽上一頁、下一頁) 旋轉: 90° 180° 270° 放大 縮小 重設
    47
    影像第 48 頁 (點選一下影像大圖後,您可以用鍵盤上的向左/向右鍵瀏覽上一頁、下一頁) 旋轉: 90° 180° 270° 放大 縮小 重設
    48
    影像第 49 頁 (點選一下影像大圖後,您可以用鍵盤上的向左/向右鍵瀏覽上一頁、下一頁) 旋轉: 90° 180° 270° 放大 縮小 重設
    49
    影像第 50 頁 (點選一下影像大圖後,您可以用鍵盤上的向左/向右鍵瀏覽上一頁、下一頁) 旋轉: 90° 180° 270° 放大 縮小 重設
    50
    影像第 51 頁 (點選一下影像大圖後,您可以用鍵盤上的向左/向右鍵瀏覽上一頁、下一頁) 旋轉: 90° 180° 270° 放大 縮小 重設
    51
    影像第 52 頁 (點選一下影像大圖後,您可以用鍵盤上的向左/向右鍵瀏覽上一頁、下一頁) 旋轉: 90° 180° 270° 放大 縮小 重設
    52
    影像第 53 頁 (點選一下影像大圖後,您可以用鍵盤上的向左/向右鍵瀏覽上一頁、下一頁) 旋轉: 90° 180° 270° 放大 縮小 重設
    53
    影像第 54 頁 (點選一下影像大圖後,您可以用鍵盤上的向左/向右鍵瀏覽上一頁、下一頁) 旋轉: 90° 180° 270° 放大 縮小 重設
    54
    影像第 55 頁 (點選一下影像大圖後,您可以用鍵盤上的向左/向右鍵瀏覽上一頁、下一頁) 旋轉: 90° 180° 270° 放大 縮小 重設
    55
    影像第 56 頁 (點選一下影像大圖後,您可以用鍵盤上的向左/向右鍵瀏覽上一頁、下一頁) 旋轉: 90° 180° 270° 放大 縮小 重設
    56
    影像第 57 頁 (點選一下影像大圖後,您可以用鍵盤上的向左/向右鍵瀏覽上一頁、下一頁) 旋轉: 90° 180° 270° 放大 縮小 重設
    57
    影像第 58 頁 (點選一下影像大圖後,您可以用鍵盤上的向左/向右鍵瀏覽上一頁、下一頁) 旋轉: 90° 180° 270° 放大 縮小 重設
    58
    影像第 59 頁 (點選一下影像大圖後,您可以用鍵盤上的向左/向右鍵瀏覽上一頁、下一頁) 旋轉: 90° 180° 270° 放大 縮小 重設
    59
    影像第 60 頁 (點選一下影像大圖後,您可以用鍵盤上的向左/向右鍵瀏覽上一頁、下一頁) 旋轉: 90° 180° 270° 放大 縮小 重設
    60
    影像第 61 頁 (點選一下影像大圖後,您可以用鍵盤上的向左/向右鍵瀏覽上一頁、下一頁) 旋轉: 90° 180° 270° 放大 縮小 重設
    61
    影像第 62 頁 (點選一下影像大圖後,您可以用鍵盤上的向左/向右鍵瀏覽上一頁、下一頁) 旋轉: 90° 180° 270° 放大 縮小 重設
    62
    影像第 63 頁 (點選一下影像大圖後,您可以用鍵盤上的向左/向右鍵瀏覽上一頁、下一頁) 旋轉: 90° 180° 270° 放大 縮小 重設
    63
    影像第 64 頁 (點選一下影像大圖後,您可以用鍵盤上的向左/向右鍵瀏覽上一頁、下一頁) 旋轉: 90° 180° 270° 放大 縮小 重設
    64
    影像第 65 頁 (點選一下影像大圖後,您可以用鍵盤上的向左/向右鍵瀏覽上一頁、下一頁) 旋轉: 90° 180° 270° 放大 縮小 重設
    65
    影像第 66 頁 (點選一下影像大圖後,您可以用鍵盤上的向左/向右鍵瀏覽上一頁、下一頁) 旋轉: 90° 180° 270° 放大 縮小 重設
    66
    影像第 67 頁 (點選一下影像大圖後,您可以用鍵盤上的向左/向右鍵瀏覽上一頁、下一頁) 旋轉: 90° 180° 270° 放大 縮小 重設
    67
    影像第 68 頁 (點選一下影像大圖後,您可以用鍵盤上的向左/向右鍵瀏覽上一頁、下一頁) 旋轉: 90° 180° 270° 放大 縮小 重設
    68
    影像第 69 頁 (點選一下影像大圖後,您可以用鍵盤上的向左/向右鍵瀏覽上一頁、下一頁) 旋轉: 90° 180° 270° 放大 縮小 重設
    69
    影像第 70 頁 (點選一下影像大圖後,您可以用鍵盤上的向左/向右鍵瀏覽上一頁、下一頁) 旋轉: 90° 180° 270° 放大 縮小 重設
    70
    影像第 71 頁 (點選一下影像大圖後,您可以用鍵盤上的向左/向右鍵瀏覽上一頁、下一頁) 旋轉: 90° 180° 270° 放大 縮小 重設
    71
    影像第 72 頁 (點選一下影像大圖後,您可以用鍵盤上的向左/向右鍵瀏覽上一頁、下一頁) 旋轉: 90° 180° 270° 放大 縮小 重設
    72
    影像第 73 頁 (點選一下影像大圖後,您可以用鍵盤上的向左/向右鍵瀏覽上一頁、下一頁) 旋轉: 90° 180° 270° 放大 縮小 重設
    73
    影像第 74 頁 (點選一下影像大圖後,您可以用鍵盤上的向左/向右鍵瀏覽上一頁、下一頁) 旋轉: 90° 180° 270° 放大 縮小 重設
    74
    影像第 75 頁 (點選一下影像大圖後,您可以用鍵盤上的向左/向右鍵瀏覽上一頁、下一頁) 旋轉: 90° 180° 270° 放大 縮小 重設
    75
    影像第 76 頁 (點選一下影像大圖後,您可以用鍵盤上的向左/向右鍵瀏覽上一頁、下一頁) 旋轉: 90° 180° 270° 放大 縮小 重設
    76
    影像第 77 頁 (點選一下影像大圖後,您可以用鍵盤上的向左/向右鍵瀏覽上一頁、下一頁) 旋轉: 90° 180° 270° 放大 縮小 重設
    77
    影像第 78 頁 (點選一下影像大圖後,您可以用鍵盤上的向左/向右鍵瀏覽上一頁、下一頁) 旋轉: 90° 180° 270° 放大 縮小 重設
    78
    影像第 79 頁 (點選一下影像大圖後,您可以用鍵盤上的向左/向右鍵瀏覽上一頁、下一頁) 旋轉: 90° 180° 270° 放大 縮小 重設
    79
    影像第 80 頁 (點選一下影像大圖後,您可以用鍵盤上的向左/向右鍵瀏覽上一頁、下一頁) 旋轉: 90° 180° 270° 放大 縮小 重設
    80
    影像第 81 頁 (點選一下影像大圖後,您可以用鍵盤上的向左/向右鍵瀏覽上一頁、下一頁) 旋轉: 90° 180° 270° 放大 縮小 重設
    81
    影像第 82 頁 (點選一下影像大圖後,您可以用鍵盤上的向左/向右鍵瀏覽上一頁、下一頁) 旋轉: 90° 180° 270° 放大 縮小 重設
    82
    影像第 83 頁 (點選一下影像大圖後,您可以用鍵盤上的向左/向右鍵瀏覽上一頁、下一頁) 旋轉: 90° 180° 270° 放大 縮小 重設
    83
    影像第 84 頁 (點選一下影像大圖後,您可以用鍵盤上的向左/向右鍵瀏覽上一頁、下一頁) 旋轉: 90° 180° 270° 放大 縮小 重設
    84
    影像第 85 頁 (點選一下影像大圖後,您可以用鍵盤上的向左/向右鍵瀏覽上一頁、下一頁) 旋轉: 90° 180° 270° 放大 縮小 重設
    85
    影像第 86 頁 (點選一下影像大圖後,您可以用鍵盤上的向左/向右鍵瀏覽上一頁、下一頁) 旋轉: 90° 180° 270° 放大 縮小 重設
    86
    影像第 87 頁 (點選一下影像大圖後,您可以用鍵盤上的向左/向右鍵瀏覽上一頁、下一頁) 旋轉: 90° 180° 270° 放大 縮小 重設
    87
    影像第 88 頁 (點選一下影像大圖後,您可以用鍵盤上的向左/向右鍵瀏覽上一頁、下一頁) 旋轉: 90° 180° 270° 放大 縮小 重設
    88
    影像第 89 頁 (點選一下影像大圖後,您可以用鍵盤上的向左/向右鍵瀏覽上一頁、下一頁) 旋轉: 90° 180° 270° 放大 縮小 重設
    89
    影像第 90 頁 (點選一下影像大圖後,您可以用鍵盤上的向左/向右鍵瀏覽上一頁、下一頁) 旋轉: 90° 180° 270° 放大 縮小 重設
    90
    影像第 91 頁 (點選一下影像大圖後,您可以用鍵盤上的向左/向右鍵瀏覽上一頁、下一頁) 旋轉: 90° 180° 270° 放大 縮小 重設
    91
    影像第 92 頁 (點選一下影像大圖後,您可以用鍵盤上的向左/向右鍵瀏覽上一頁、下一頁) 旋轉: 90° 180° 270° 放大 縮小 重設
    92
    影像第 93 頁 (點選一下影像大圖後,您可以用鍵盤上的向左/向右鍵瀏覽上一頁、下一頁) 旋轉: 90° 180° 270° 放大 縮小 重設
    93
    影像第 94 頁 (點選一下影像大圖後,您可以用鍵盤上的向左/向右鍵瀏覽上一頁、下一頁) 旋轉: 90° 180° 270° 放大 縮小 重設
    94
    影像第 95 頁 (點選一下影像大圖後,您可以用鍵盤上的向左/向右鍵瀏覽上一頁、下一頁) 旋轉: 90° 180° 270° 放大 縮小 重設
    95
    影像第 96 頁 (點選一下影像大圖後,您可以用鍵盤上的向左/向右鍵瀏覽上一頁、下一頁) 旋轉: 90° 180° 270° 放大 縮小 重設
    96
    影像第 97 頁 (點選一下影像大圖後,您可以用鍵盤上的向左/向右鍵瀏覽上一頁、下一頁) 旋轉: 90° 180° 270° 放大 縮小 重設
    97
    影像第 98 頁 (點選一下影像大圖後,您可以用鍵盤上的向左/向右鍵瀏覽上一頁、下一頁) 旋轉: 90° 180° 270° 放大 縮小 重設
    98
    影像第 99 頁 (點選一下影像大圖後,您可以用鍵盤上的向左/向右鍵瀏覽上一頁、下一頁) 旋轉: 90° 180° 270° 放大 縮小 重設
    99
    影像第 100 頁 (點選一下影像大圖後,您可以用鍵盤上的向左/向右鍵瀏覽上一頁、下一頁) 旋轉: 90° 180° 270° 放大 縮小 重設
    100
    影像第 101 頁 (點選一下影像大圖後,您可以用鍵盤上的向左/向右鍵瀏覽上一頁、下一頁) 旋轉: 90° 180° 270° 放大 縮小 重設
    101
    影像第 102 頁 (點選一下影像大圖後,您可以用鍵盤上的向左/向右鍵瀏覽上一頁、下一頁) 旋轉: 90° 180° 270° 放大 縮小 重設
    102
    影像第 103 頁 (點選一下影像大圖後,您可以用鍵盤上的向左/向右鍵瀏覽上一頁、下一頁) 旋轉: 90° 180° 270° 放大 縮小 重設
    103
    影像第 104 頁 (點選一下影像大圖後,您可以用鍵盤上的向左/向右鍵瀏覽上一頁、下一頁) 旋轉: 90° 180° 270° 放大 縮小 重設
    104
    影像第 105 頁 (點選一下影像大圖後,您可以用鍵盤上的向左/向右鍵瀏覽上一頁、下一頁) 旋轉: 90° 180° 270° 放大 縮小 重設
    105
    影像第 106 頁 (點選一下影像大圖後,您可以用鍵盤上的向左/向右鍵瀏覽上一頁、下一頁) 旋轉: 90° 180° 270° 放大 縮小 重設
    106
    影像第 107 頁 (點選一下影像大圖後,您可以用鍵盤上的向左/向右鍵瀏覽上一頁、下一頁) 旋轉: 90° 180° 270° 放大 縮小 重設
    107
    影像第 108 頁 (點選一下影像大圖後,您可以用鍵盤上的向左/向右鍵瀏覽上一頁、下一頁) 旋轉: 90° 180° 270° 放大 縮小 重設
    108
    影像第 109 頁 (點選一下影像大圖後,您可以用鍵盤上的向左/向右鍵瀏覽上一頁、下一頁) 旋轉: 90° 180° 270° 放大 縮小 重設
    109
    影像第 110 頁 (點選一下影像大圖後,您可以用鍵盤上的向左/向右鍵瀏覽上一頁、下一頁) 旋轉: 90° 180° 270° 放大 縮小 重設
    110
    影像第 111 頁 (點選一下影像大圖後,您可以用鍵盤上的向左/向右鍵瀏覽上一頁、下一頁) 旋轉: 90° 180° 270° 放大 縮小 重設
    111
    影像第 112 頁 (點選一下影像大圖後,您可以用鍵盤上的向左/向右鍵瀏覽上一頁、下一頁) 旋轉: 90° 180° 270° 放大 縮小 重設
    112
    影像第 113 頁 (點選一下影像大圖後,您可以用鍵盤上的向左/向右鍵瀏覽上一頁、下一頁) 旋轉: 90° 180° 270° 放大 縮小 重設
    113
    影像第 114 頁 (點選一下影像大圖後,您可以用鍵盤上的向左/向右鍵瀏覽上一頁、下一頁) 旋轉: 90° 180° 270° 放大 縮小 重設
    114
    影像第 115 頁 (點選一下影像大圖後,您可以用鍵盤上的向左/向右鍵瀏覽上一頁、下一頁) 旋轉: 90° 180° 270° 放大 縮小 重設
    115
    影像第 116 頁 (點選一下影像大圖後,您可以用鍵盤上的向左/向右鍵瀏覽上一頁、下一頁) 旋轉: 90° 180° 270° 放大 縮小 重設
    116
    影像第 117 頁 (點選一下影像大圖後,您可以用鍵盤上的向左/向右鍵瀏覽上一頁、下一頁) 旋轉: 90° 180° 270° 放大 縮小 重設
    117
    影像第 118 頁 (點選一下影像大圖後,您可以用鍵盤上的向左/向右鍵瀏覽上一頁、下一頁) 旋轉: 90° 180° 270° 放大 縮小 重設
    118
    影像第 119 頁 (點選一下影像大圖後,您可以用鍵盤上的向左/向右鍵瀏覽上一頁、下一頁) 旋轉: 90° 180° 270° 放大 縮小 重設
    119
    影像第 120 頁 (點選一下影像大圖後,您可以用鍵盤上的向左/向右鍵瀏覽上一頁、下一頁) 旋轉: 90° 180° 270° 放大 縮小 重設
    120
    影像第 121 頁 (點選一下影像大圖後,您可以用鍵盤上的向左/向右鍵瀏覽上一頁、下一頁) 旋轉: 90° 180° 270° 放大 縮小 重設
    121
    影像第 122 頁 (點選一下影像大圖後,您可以用鍵盤上的向左/向右鍵瀏覽上一頁、下一頁) 旋轉: 90° 180° 270° 放大 縮小 重設
    122
    影像第 123 頁 (點選一下影像大圖後,您可以用鍵盤上的向左/向右鍵瀏覽上一頁、下一頁) 旋轉: 90° 180° 270° 放大 縮小 重設
    123
    影像第 124 頁 (點選一下影像大圖後,您可以用鍵盤上的向左/向右鍵瀏覽上一頁、下一頁) 旋轉: 90° 180° 270° 放大 縮小 重設
    124
    影像第 125 頁 (點選一下影像大圖後,您可以用鍵盤上的向左/向右鍵瀏覽上一頁、下一頁) 旋轉: 90° 180° 270° 放大 縮小 重設
    125
    影像第 126 頁 (點選一下影像大圖後,您可以用鍵盤上的向左/向右鍵瀏覽上一頁、下一頁) 旋轉: 90° 180° 270° 放大 縮小 重設
    126
    影像第 127 頁 (點選一下影像大圖後,您可以用鍵盤上的向左/向右鍵瀏覽上一頁、下一頁) 旋轉: 90° 180° 270° 放大 縮小 重設
    127
    影像第 128 頁 (點選一下影像大圖後,您可以用鍵盤上的向左/向右鍵瀏覽上一頁、下一頁) 旋轉: 90° 180° 270° 放大 縮小 重設
    128
    影像第 129 頁 (點選一下影像大圖後,您可以用鍵盤上的向左/向右鍵瀏覽上一頁、下一頁) 旋轉: 90° 180° 270° 放大 縮小 重設
    129
    影像第 130 頁 (點選一下影像大圖後,您可以用鍵盤上的向左/向右鍵瀏覽上一頁、下一頁) 旋轉: 90° 180° 270° 放大 縮小 重設
    130
    影像第 131 頁 (點選一下影像大圖後,您可以用鍵盤上的向左/向右鍵瀏覽上一頁、下一頁) 旋轉: 90° 180° 270° 放大 縮小 重設
    131
    影像第 132 頁 (點選一下影像大圖後,您可以用鍵盤上的向左/向右鍵瀏覽上一頁、下一頁) 旋轉: 90° 180° 270° 放大 縮小 重設
    132
    影像第 133 頁 (點選一下影像大圖後,您可以用鍵盤上的向左/向右鍵瀏覽上一頁、下一頁) 旋轉: 90° 180° 270° 放大 縮小 重設
    133
    影像第 134 頁 (點選一下影像大圖後,您可以用鍵盤上的向左/向右鍵瀏覽上一頁、下一頁) 旋轉: 90° 180° 270° 放大 縮小 重設
    134
    影像第 135 頁 (點選一下影像大圖後,您可以用鍵盤上的向左/向右鍵瀏覽上一頁、下一頁) 旋轉: 90° 180° 270° 放大 縮小 重設
    135
    影像第 136 頁 (點選一下影像大圖後,您可以用鍵盤上的向左/向右鍵瀏覽上一頁、下一頁) 旋轉: 90° 180° 270° 放大 縮小 重設
    136
    影像第 137 頁 (點選一下影像大圖後,您可以用鍵盤上的向左/向右鍵瀏覽上一頁、下一頁) 旋轉: 90° 180° 270° 放大 縮小 重設
    137
    影像第 138 頁 (點選一下影像大圖後,您可以用鍵盤上的向左/向右鍵瀏覽上一頁、下一頁) 旋轉: 90° 180° 270° 放大 縮小 重設
    138
    影像第 139 頁 (點選一下影像大圖後,您可以用鍵盤上的向左/向右鍵瀏覽上一頁、下一頁) 旋轉: 90° 180° 270° 放大 縮小 重設
    139
    影像第 140 頁 (點選一下影像大圖後,您可以用鍵盤上的向左/向右鍵瀏覽上一頁、下一頁) 旋轉: 90° 180° 270° 放大 縮小 重設
    140
    影像第 141 頁 (點選一下影像大圖後,您可以用鍵盤上的向左/向右鍵瀏覽上一頁、下一頁) 旋轉: 90° 180° 270° 放大 縮小 重設
    141
    影像第 142 頁 (點選一下影像大圖後,您可以用鍵盤上的向左/向右鍵瀏覽上一頁、下一頁) 旋轉: 90° 180° 270° 放大 縮小 重設
    142
    影像第 143 頁 (點選一下影像大圖後,您可以用鍵盤上的向左/向右鍵瀏覽上一頁、下一頁) 旋轉: 90° 180° 270° 放大 縮小 重設
    143
    影像第 144 頁 (點選一下影像大圖後,您可以用鍵盤上的向左/向右鍵瀏覽上一頁、下一頁) 旋轉: 90° 180° 270° 放大 縮小 重設
    144
    影像第 145 頁 (點選一下影像大圖後,您可以用鍵盤上的向左/向右鍵瀏覽上一頁、下一頁) 旋轉: 90° 180° 270° 放大 縮小 重設
    145
    影像第 146 頁 (點選一下影像大圖後,您可以用鍵盤上的向左/向右鍵瀏覽上一頁、下一頁) 旋轉: 90° 180° 270° 放大 縮小 重設
    146
    影像第 147 頁 (點選一下影像大圖後,您可以用鍵盤上的向左/向右鍵瀏覽上一頁、下一頁) 旋轉: 90° 180° 270° 放大 縮小 重設
    147
    影像第 148 頁 (點選一下影像大圖後,您可以用鍵盤上的向左/向右鍵瀏覽上一頁、下一頁) 旋轉: 90° 180° 270° 放大 縮小 重設
    148
    影像第 149 頁 (點選一下影像大圖後,您可以用鍵盤上的向左/向右鍵瀏覽上一頁、下一頁) 旋轉: 90° 180° 270° 放大 縮小 重設
    149
    影像第 150 頁 (點選一下影像大圖後,您可以用鍵盤上的向左/向右鍵瀏覽上一頁、下一頁) 旋轉: 90° 180° 270° 放大 縮小 重設
    150
    影像第 151 頁 (點選一下影像大圖後,您可以用鍵盤上的向左/向右鍵瀏覽上一頁、下一頁) 旋轉: 90° 180° 270° 放大 縮小 重設
    151
    影像第 152 頁 (點選一下影像大圖後,您可以用鍵盤上的向左/向右鍵瀏覽上一頁、下一頁) 旋轉: 90° 180° 270° 放大 縮小 重設
    152
    影像第 153 頁 (點選一下影像大圖後,您可以用鍵盤上的向左/向右鍵瀏覽上一頁、下一頁) 旋轉: 90° 180° 270° 放大 縮小 重設
    153
    影像第 154 頁 (點選一下影像大圖後,您可以用鍵盤上的向左/向右鍵瀏覽上一頁、下一頁) 旋轉: 90° 180° 270° 放大 縮小 重設
    154
    影像第 155 頁 (點選一下影像大圖後,您可以用鍵盤上的向左/向右鍵瀏覽上一頁、下一頁) 旋轉: 90° 180° 270° 放大 縮小 重設
    155
    影像第 156 頁 (點選一下影像大圖後,您可以用鍵盤上的向左/向右鍵瀏覽上一頁、下一頁) 旋轉: 90° 180° 270° 放大 縮小 重設
    156
    影像第 157 頁 (點選一下影像大圖後,您可以用鍵盤上的向左/向右鍵瀏覽上一頁、下一頁) 旋轉: 90° 180° 270° 放大 縮小 重設
    157
    影像第 158 頁 (點選一下影像大圖後,您可以用鍵盤上的向左/向右鍵瀏覽上一頁、下一頁) 旋轉: 90° 180° 270° 放大 縮小 重設
    158
    影像第 159 頁 (點選一下影像大圖後,您可以用鍵盤上的向左/向右鍵瀏覽上一頁、下一頁) 旋轉: 90° 180° 270° 放大 縮小 重設
    159
    影像第 160 頁 (點選一下影像大圖後,您可以用鍵盤上的向左/向右鍵瀏覽上一頁、下一頁) 旋轉: 90° 180° 270° 放大 縮小 重設
    160
    影像第 161 頁 (點選一下影像大圖後,您可以用鍵盤上的向左/向右鍵瀏覽上一頁、下一頁) 旋轉: 90° 180° 270° 放大 縮小 重設
    161
    影像第 162 頁 (點選一下影像大圖後,您可以用鍵盤上的向左/向右鍵瀏覽上一頁、下一頁) 旋轉: 90° 180° 270° 放大 縮小 重設
    162
    影像第 163 頁 (點選一下影像大圖後,您可以用鍵盤上的向左/向右鍵瀏覽上一頁、下一頁) 旋轉: 90° 180° 270° 放大 縮小 重設
    163
    影像第 164 頁 (點選一下影像大圖後,您可以用鍵盤上的向左/向右鍵瀏覽上一頁、下一頁) 旋轉: 90° 180° 270° 放大 縮小 重設
    164
    影像第 165 頁 (點選一下影像大圖後,您可以用鍵盤上的向左/向右鍵瀏覽上一頁、下一頁) 旋轉: 90° 180° 270° 放大 縮小 重設
    165
    影像第 166 頁 (點選一下影像大圖後,您可以用鍵盤上的向左/向右鍵瀏覽上一頁、下一頁) 旋轉: 90° 180° 270° 放大 縮小 重設
    166
    影像第 167 頁 (點選一下影像大圖後,您可以用鍵盤上的向左/向右鍵瀏覽上一頁、下一頁) 旋轉: 90° 180° 270° 放大 縮小 重設
    167
    影像第 168 頁 (點選一下影像大圖後,您可以用鍵盤上的向左/向右鍵瀏覽上一頁、下一頁) 旋轉: 90° 180° 270° 放大 縮小 重設
    168
    影像第 169 頁 (點選一下影像大圖後,您可以用鍵盤上的向左/向右鍵瀏覽上一頁、下一頁) 旋轉: 90° 180° 270° 放大 縮小 重設
    169
    影像第 170 頁 (點選一下影像大圖後,您可以用鍵盤上的向左/向右鍵瀏覽上一頁、下一頁) 旋轉: 90° 180° 270° 放大 縮小 重設
    170
    影像第 171 頁 (點選一下影像大圖後,您可以用鍵盤上的向左/向右鍵瀏覽上一頁、下一頁) 旋轉: 90° 180° 270° 放大 縮小 重設
    171
    影像第 172 頁 (點選一下影像大圖後,您可以用鍵盤上的向左/向右鍵瀏覽上一頁、下一頁) 旋轉: 90° 180° 270° 放大 縮小 重設
    172
    影像第 173 頁 (點選一下影像大圖後,您可以用鍵盤上的向左/向右鍵瀏覽上一頁、下一頁) 旋轉: 90° 180° 270° 放大 縮小 重設
    173
    影像第 174 頁 (點選一下影像大圖後,您可以用鍵盤上的向左/向右鍵瀏覽上一頁、下一頁) 旋轉: 90° 180° 270° 放大 縮小 重設
    174
    影像第 175 頁 (點選一下影像大圖後,您可以用鍵盤上的向左/向右鍵瀏覽上一頁、下一頁) 旋轉: 90° 180° 270° 放大 縮小 重設
    175
    影像第 176 頁 (點選一下影像大圖後,您可以用鍵盤上的向左/向右鍵瀏覽上一頁、下一頁) 旋轉: 90° 180° 270° 放大 縮小 重設
    176
    影像第 177 頁 (點選一下影像大圖後,您可以用鍵盤上的向左/向右鍵瀏覽上一頁、下一頁) 旋轉: 90° 180° 270° 放大 縮小 重設
    177
    影像第 178 頁 (點選一下影像大圖後,您可以用鍵盤上的向左/向右鍵瀏覽上一頁、下一頁) 旋轉: 90° 180° 270° 放大 縮小 重設
    178
    影像第 179 頁 (點選一下影像大圖後,您可以用鍵盤上的向左/向右鍵瀏覽上一頁、下一頁) 旋轉: 90° 180° 270° 放大 縮小 重設
    179
    影像第 180 頁 (點選一下影像大圖後,您可以用鍵盤上的向左/向右鍵瀏覽上一頁、下一頁) 旋轉: 90° 180° 270° 放大 縮小 重設
    180
    影像第 181 頁 (點選一下影像大圖後,您可以用鍵盤上的向左/向右鍵瀏覽上一頁、下一頁) 旋轉: 90° 180° 270° 放大 縮小 重設
    181
    影像第 182 頁 (點選一下影像大圖後,您可以用鍵盤上的向左/向右鍵瀏覽上一頁、下一頁) 旋轉: 90° 180° 270° 放大 縮小 重設
    182
    影像第 183 頁 (點選一下影像大圖後,您可以用鍵盤上的向左/向右鍵瀏覽上一頁、下一頁) 旋轉: 90° 180° 270° 放大 縮小 重設
    183
    影像第 184 頁 (點選一下影像大圖後,您可以用鍵盤上的向左/向右鍵瀏覽上一頁、下一頁) 旋轉: 90° 180° 270° 放大 縮小 重設
    184
    影像第 185 頁 (點選一下影像大圖後,您可以用鍵盤上的向左/向右鍵瀏覽上一頁、下一頁) 旋轉: 90° 180° 270° 放大 縮小 重設
    185
    影像第 186 頁 (點選一下影像大圖後,您可以用鍵盤上的向左/向右鍵瀏覽上一頁、下一頁) 旋轉: 90° 180° 270° 放大 縮小 重設
    186
    影像第 187 頁 (點選一下影像大圖後,您可以用鍵盤上的向左/向右鍵瀏覽上一頁、下一頁) 旋轉: 90° 180° 270° 放大 縮小 重設
    187
    影像第 188 頁 (點選一下影像大圖後,您可以用鍵盤上的向左/向右鍵瀏覽上一頁、下一頁) 旋轉: 90° 180° 270° 放大 縮小 重設
    188
    影像第 189 頁 (點選一下影像大圖後,您可以用鍵盤上的向左/向右鍵瀏覽上一頁、下一頁) 旋轉: 90° 180° 270° 放大 縮小 重設
    189
    影像第 190 頁 (點選一下影像大圖後,您可以用鍵盤上的向左/向右鍵瀏覽上一頁、下一頁) 旋轉: 90° 180° 270° 放大 縮小 重設
    190
    影像第 191 頁 (點選一下影像大圖後,您可以用鍵盤上的向左/向右鍵瀏覽上一頁、下一頁) 旋轉: 90° 180° 270° 放大 縮小 重設
    191
    影像第 192 頁 (點選一下影像大圖後,您可以用鍵盤上的向左/向右鍵瀏覽上一頁、下一頁) 旋轉: 90° 180° 270° 放大 縮小 重設
    192
    影像第 193 頁 (點選一下影像大圖後,您可以用鍵盤上的向左/向右鍵瀏覽上一頁、下一頁) 旋轉: 90° 180° 270° 放大 縮小 重設
    193
    影像第 194 頁 (點選一下影像大圖後,您可以用鍵盤上的向左/向右鍵瀏覽上一頁、下一頁) 旋轉: 90° 180° 270° 放大 縮小 重設
    194
    影像第 195 頁 (點選一下影像大圖後,您可以用鍵盤上的向左/向右鍵瀏覽上一頁、下一頁) 旋轉: 90° 180° 270° 放大 縮小 重設
    195
    影像第 196 頁 (點選一下影像大圖後,您可以用鍵盤上的向左/向右鍵瀏覽上一頁、下一頁) 旋轉: 90° 180° 270° 放大 縮小 重設
    196
    影像第 197 頁 (點選一下影像大圖後,您可以用鍵盤上的向左/向右鍵瀏覽上一頁、下一頁) 旋轉: 90° 180° 270° 放大 縮小 重設
    197
    影像第 198 頁 (點選一下影像大圖後,您可以用鍵盤上的向左/向右鍵瀏覽上一頁、下一頁) 旋轉: 90° 180° 270° 放大 縮小 重設
    198
    影像第 199 頁 (點選一下影像大圖後,您可以用鍵盤上的向左/向右鍵瀏覽上一頁、下一頁) 旋轉: 90° 180° 270° 放大 縮小 重設
    199
    影像第 200 頁 (點選一下影像大圖後,您可以用鍵盤上的向左/向右鍵瀏覽上一頁、下一頁) 旋轉: 90° 180° 270° 放大 縮小 重設
    200
    影像第 201 頁 (點選一下影像大圖後,您可以用鍵盤上的向左/向右鍵瀏覽上一頁、下一頁) 旋轉: 90° 180° 270° 放大 縮小 重設
    201
    影像第 202 頁 (點選一下影像大圖後,您可以用鍵盤上的向左/向右鍵瀏覽上一頁、下一頁) 旋轉: 90° 180° 270° 放大 縮小 重設
    202
    影像第 203 頁 (點選一下影像大圖後,您可以用鍵盤上的向左/向右鍵瀏覽上一頁、下一頁) 旋轉: 90° 180° 270° 放大 縮小 重設
    203
    影像第 204 頁 (點選一下影像大圖後,您可以用鍵盤上的向左/向右鍵瀏覽上一頁、下一頁) 旋轉: 90° 180° 270° 放大 縮小 重設
    204
    影像第 205 頁 (點選一下影像大圖後,您可以用鍵盤上的向左/向右鍵瀏覽上一頁、下一頁) 旋轉: 90° 180° 270° 放大 縮小 重設
    205
    影像第 206 頁 (點選一下影像大圖後,您可以用鍵盤上的向左/向右鍵瀏覽上一頁、下一頁) 旋轉: 90° 180° 270° 放大 縮小 重設
    206
    影像第 207 頁 (點選一下影像大圖後,您可以用鍵盤上的向左/向右鍵瀏覽上一頁、下一頁) 旋轉: 90° 180° 270° 放大 縮小 重設
    207
    影像第 208 頁 (點選一下影像大圖後,您可以用鍵盤上的向左/向右鍵瀏覽上一頁、下一頁) 旋轉: 90° 180° 270° 放大 縮小 重設
    208
    影像第 209 頁 (點選一下影像大圖後,您可以用鍵盤上的向左/向右鍵瀏覽上一頁、下一頁) 旋轉: 90° 180° 270° 放大 縮小 重設
    209
    影像第 210 頁 (點選一下影像大圖後,您可以用鍵盤上的向左/向右鍵瀏覽上一頁、下一頁) 旋轉: 90° 180° 270° 放大 縮小 重設
    210
    影像第 211 頁 (點選一下影像大圖後,您可以用鍵盤上的向左/向右鍵瀏覽上一頁、下一頁) 旋轉: 90° 180° 270° 放大 縮小 重設
    211
    影像第 212 頁 (點選一下影像大圖後,您可以用鍵盤上的向左/向右鍵瀏覽上一頁、下一頁) 旋轉: 90° 180° 270° 放大 縮小 重設
    212
    影像第 213 頁 (點選一下影像大圖後,您可以用鍵盤上的向左/向右鍵瀏覽上一頁、下一頁) 旋轉: 90° 180° 270° 放大 縮小 重設
    213
    影像第 214 頁 (點選一下影像大圖後,您可以用鍵盤上的向左/向右鍵瀏覽上一頁、下一頁) 旋轉: 90° 180° 270° 放大 縮小 重設
    214
    影像第 215 頁 (點選一下影像大圖後,您可以用鍵盤上的向左/向右鍵瀏覽上一頁、下一頁) 旋轉: 90° 180° 270° 放大 縮小 重設
    215
    影像第 216 頁 (點選一下影像大圖後,您可以用鍵盤上的向左/向右鍵瀏覽上一頁、下一頁) 旋轉: 90° 180° 270° 放大 縮小 重設
    216
    影像第 217 頁 (點選一下影像大圖後,您可以用鍵盤上的向左/向右鍵瀏覽上一頁、下一頁) 旋轉: 90° 180° 270° 放大 縮小 重設
    217
    影像第 218 頁 (點選一下影像大圖後,您可以用鍵盤上的向左/向右鍵瀏覽上一頁、下一頁) 旋轉: 90° 180° 270° 放大 縮小 重設
    218
    影像第 219 頁 (點選一下影像大圖後,您可以用鍵盤上的向左/向右鍵瀏覽上一頁、下一頁) 旋轉: 90° 180° 270° 放大 縮小 重設
    219
    影像第 220 頁 (點選一下影像大圖後,您可以用鍵盤上的向左/向右鍵瀏覽上一頁、下一頁) 旋轉: 90° 180° 270° 放大 縮小 重設
    220
    影像第 221 頁 (點選一下影像大圖後,您可以用鍵盤上的向左/向右鍵瀏覽上一頁、下一頁) 旋轉: 90° 180° 270° 放大 縮小 重設
    221
    影像第 222 頁 (點選一下影像大圖後,您可以用鍵盤上的向左/向右鍵瀏覽上一頁、下一頁) 旋轉: 90° 180° 270° 放大 縮小 重設
    222
    影像第 223 頁 (點選一下影像大圖後,您可以用鍵盤上的向左/向右鍵瀏覽上一頁、下一頁) 旋轉: 90° 180° 270° 放大 縮小 重設
    223
    影像第 224 頁 (點選一下影像大圖後,您可以用鍵盤上的向左/向右鍵瀏覽上一頁、下一頁) 旋轉: 90° 180° 270° 放大 縮小 重設
    224
    影像第 225 頁 (點選一下影像大圖後,您可以用鍵盤上的向左/向右鍵瀏覽上一頁、下一頁) 旋轉: 90° 180° 270° 放大 縮小 重設
    225
    影像第 226 頁 (點選一下影像大圖後,您可以用鍵盤上的向左/向右鍵瀏覽上一頁、下一頁) 旋轉: 90° 180° 270° 放大 縮小 重設
    226
    影像第 227 頁 (點選一下影像大圖後,您可以用鍵盤上的向左/向右鍵瀏覽上一頁、下一頁) 旋轉: 90° 180° 270° 放大 縮小 重設
    227
    影像第 228 頁 (點選一下影像大圖後,您可以用鍵盤上的向左/向右鍵瀏覽上一頁、下一頁) 旋轉: 90° 180° 270° 放大 縮小 重設
    228
    影像第 229 頁 (點選一下影像大圖後,您可以用鍵盤上的向左/向右鍵瀏覽上一頁、下一頁) 旋轉: 90° 180° 270° 放大 縮小 重設
    229
    影像第 230 頁 (點選一下影像大圖後,您可以用鍵盤上的向左/向右鍵瀏覽上一頁、下一頁) 旋轉: 90° 180° 270° 放大 縮小 重設
    230
    影像第 231 頁 (點選一下影像大圖後,您可以用鍵盤上的向左/向右鍵瀏覽上一頁、下一頁) 旋轉: 90° 180° 270° 放大 縮小 重設
    231
    影像第 232 頁 (點選一下影像大圖後,您可以用鍵盤上的向左/向右鍵瀏覽上一頁、下一頁) 旋轉: 90° 180° 270° 放大 縮小 重設
    232
    影像第 233 頁 (點選一下影像大圖後,您可以用鍵盤上的向左/向右鍵瀏覽上一頁、下一頁) 旋轉: 90° 180° 270° 放大 縮小 重設
    233
    影像第 234 頁 (點選一下影像大圖後,您可以用鍵盤上的向左/向右鍵瀏覽上一頁、下一頁) 旋轉: 90° 180° 270° 放大 縮小 重設
    234
    影像第 235 頁 (點選一下影像大圖後,您可以用鍵盤上的向左/向右鍵瀏覽上一頁、下一頁) 旋轉: 90° 180° 270° 放大 縮小 重設
    235
    影像第 236 頁 (點選一下影像大圖後,您可以用鍵盤上的向左/向右鍵瀏覽上一頁、下一頁) 旋轉: 90° 180° 270° 放大 縮小 重設
    236
    影像第 237 頁 (點選一下影像大圖後,您可以用鍵盤上的向左/向右鍵瀏覽上一頁、下一頁) 旋轉: 90° 180° 270° 放大 縮小 重設
    237
    影像第 238 頁 (點選一下影像大圖後,您可以用鍵盤上的向左/向右鍵瀏覽上一頁、下一頁) 旋轉: 90° 180° 270° 放大 縮小 重設
    238
    影像第 239 頁 (點選一下影像大圖後,您可以用鍵盤上的向左/向右鍵瀏覽上一頁、下一頁) 旋轉: 90° 180° 270° 放大 縮小 重設
    239
    影像第 240 頁 (點選一下影像大圖後,您可以用鍵盤上的向左/向右鍵瀏覽上一頁、下一頁) 旋轉: 90° 180° 270° 放大 縮小 重設
    240
    影像第 241 頁 (點選一下影像大圖後,您可以用鍵盤上的向左/向右鍵瀏覽上一頁、下一頁) 旋轉: 90° 180° 270° 放大 縮小 重設
    241
    影像第 242 頁 (點選一下影像大圖後,您可以用鍵盤上的向左/向右鍵瀏覽上一頁、下一頁) 旋轉: 90° 180° 270° 放大 縮小 重設
    242
    影像第 243 頁 (點選一下影像大圖後,您可以用鍵盤上的向左/向右鍵瀏覽上一頁、下一頁) 旋轉: 90° 180° 270° 放大 縮小 重設
    243
    影像第 244 頁 (點選一下影像大圖後,您可以用鍵盤上的向左/向右鍵瀏覽上一頁、下一頁) 旋轉: 90° 180° 270° 放大 縮小 重設
    244
    影像第 245 頁 (點選一下影像大圖後,您可以用鍵盤上的向左/向右鍵瀏覽上一頁、下一頁) 旋轉: 90° 180° 270° 放大 縮小 重設
    245
    影像第 246 頁 (點選一下影像大圖後,您可以用鍵盤上的向左/向右鍵瀏覽上一頁、下一頁) 旋轉: 90° 180° 270° 放大 縮小 重設
    246
    影像第 247 頁 (點選一下影像大圖後,您可以用鍵盤上的向左/向右鍵瀏覽上一頁、下一頁) 旋轉: 90° 180° 270° 放大 縮小 重設
    247
    影像第 248 頁 (點選一下影像大圖後,您可以用鍵盤上的向左/向右鍵瀏覽上一頁、下一頁) 旋轉: 90° 180° 270° 放大 縮小 重設
    248
    影像第 249 頁 (點選一下影像大圖後,您可以用鍵盤上的向左/向右鍵瀏覽上一頁、下一頁) 旋轉: 90° 180° 270° 放大 縮小 重設
    249
    影像第 250 頁 (點選一下影像大圖後,您可以用鍵盤上的向左/向右鍵瀏覽上一頁、下一頁) 旋轉: 90° 180° 270° 放大 縮小 重設
    250
    影像第 251 頁 (點選一下影像大圖後,您可以用鍵盤上的向左/向右鍵瀏覽上一頁、下一頁) 旋轉: 90° 180° 270° 放大 縮小 重設
    251
    影像第 252 頁 (點選一下影像大圖後,您可以用鍵盤上的向左/向右鍵瀏覽上一頁、下一頁) 旋轉: 90° 180° 270° 放大 縮小 重設
    252
    影像第 253 頁 (點選一下影像大圖後,您可以用鍵盤上的向左/向右鍵瀏覽上一頁、下一頁) 旋轉: 90° 180° 270° 放大 縮小 重設
    253
    影像第 254 頁 (點選一下影像大圖後,您可以用鍵盤上的向左/向右鍵瀏覽上一頁、下一頁) 旋轉: 90° 180° 270° 放大 縮小 重設
    254
    影像第 255 頁 (點選一下影像大圖後,您可以用鍵盤上的向左/向右鍵瀏覽上一頁、下一頁) 旋轉: 90° 180° 270° 放大 縮小 重設
    255
    影像第 256 頁 (點選一下影像大圖後,您可以用鍵盤上的向左/向右鍵瀏覽上一頁、下一頁) 旋轉: 90° 180° 270° 放大 縮小 重設
    256
    影像第 257 頁 (點選一下影像大圖後,您可以用鍵盤上的向左/向右鍵瀏覽上一頁、下一頁) 旋轉: 90° 180° 270° 放大 縮小 重設
    257
    影像第 258 頁 (點選一下影像大圖後,您可以用鍵盤上的向左/向右鍵瀏覽上一頁、下一頁) 旋轉: 90° 180° 270° 放大 縮小 重設
    258
    影像第 259 頁 (點選一下影像大圖後,您可以用鍵盤上的向左/向右鍵瀏覽上一頁、下一頁) 旋轉: 90° 180° 270° 放大 縮小 重設
    259
    影像第 260 頁 (點選一下影像大圖後,您可以用鍵盤上的向左/向右鍵瀏覽上一頁、下一頁) 旋轉: 90° 180° 270° 放大 縮小 重設
    260
    影像第 261 頁 (點選一下影像大圖後,您可以用鍵盤上的向左/向右鍵瀏覽上一頁、下一頁) 旋轉: 90° 180° 270° 放大 縮小 重設
    261
    影像第 262 頁 (點選一下影像大圖後,您可以用鍵盤上的向左/向右鍵瀏覽上一頁、下一頁) 旋轉: 90° 180° 270° 放大 縮小 重設
    262
    影像第 263 頁 (點選一下影像大圖後,您可以用鍵盤上的向左/向右鍵瀏覽上一頁、下一頁) 旋轉: 90° 180° 270° 放大 縮小 重設
    263
    影像第 264 頁 (點選一下影像大圖後,您可以用鍵盤上的向左/向右鍵瀏覽上一頁、下一頁) 旋轉: 90° 180° 270° 放大 縮小 重設
    264
    影像第 265 頁 (點選一下影像大圖後,您可以用鍵盤上的向左/向右鍵瀏覽上一頁、下一頁) 旋轉: 90° 180° 270° 放大 縮小 重設
    265
    影像第 266 頁 (點選一下影像大圖後,您可以用鍵盤上的向左/向右鍵瀏覽上一頁、下一頁) 旋轉: 90° 180° 270° 放大 縮小 重設
    266
    影像第 267 頁 (點選一下影像大圖後,您可以用鍵盤上的向左/向右鍵瀏覽上一頁、下一頁) 旋轉: 90° 180° 270° 放大 縮小 重設
    267
    影像第 268 頁 (點選一下影像大圖後,您可以用鍵盤上的向左/向右鍵瀏覽上一頁、下一頁) 旋轉: 90° 180° 270° 放大 縮小 重設
    268
    影像第 269 頁 (點選一下影像大圖後,您可以用鍵盤上的向左/向右鍵瀏覽上一頁、下一頁) 旋轉: 90° 180° 270° 放大 縮小 重設
    269
    影像第 270 頁 (點選一下影像大圖後,您可以用鍵盤上的向左/向右鍵瀏覽上一頁、下一頁) 旋轉: 90° 180° 270° 放大 縮小 重設
    270
    影像第 271 頁 (點選一下影像大圖後,您可以用鍵盤上的向左/向右鍵瀏覽上一頁、下一頁) 旋轉: 90° 180° 270° 放大 縮小 重設
    271
    影像第 272 頁 (點選一下影像大圖後,您可以用鍵盤上的向左/向右鍵瀏覽上一頁、下一頁) 旋轉: 90° 180° 270° 放大 縮小 重設
    272
    影像第 273 頁 (點選一下影像大圖後,您可以用鍵盤上的向左/向右鍵瀏覽上一頁、下一頁) 旋轉: 90° 180° 270° 放大 縮小 重設
    273
    影像第 274 頁 (點選一下影像大圖後,您可以用鍵盤上的向左/向右鍵瀏覽上一頁、下一頁) 旋轉: 90° 180° 270° 放大 縮小 重設
    274
    影像第 275 頁 (點選一下影像大圖後,您可以用鍵盤上的向左/向右鍵瀏覽上一頁、下一頁) 旋轉: 90° 180° 270° 放大 縮小 重設
    275
    影像第 276 頁 (點選一下影像大圖後,您可以用鍵盤上的向左/向右鍵瀏覽上一頁、下一頁) 旋轉: 90° 180° 270° 放大 縮小 重設
    276
    影像第 277 頁 (點選一下影像大圖後,您可以用鍵盤上的向左/向右鍵瀏覽上一頁、下一頁) 旋轉: 90° 180° 270° 放大 縮小 重設
    277
    影像第 278 頁 (點選一下影像大圖後,您可以用鍵盤上的向左/向右鍵瀏覽上一頁、下一頁) 旋轉: 90° 180° 270° 放大 縮小 重設
    278
    影像第 279 頁 (點選一下影像大圖後,您可以用鍵盤上的向左/向右鍵瀏覽上一頁、下一頁) 旋轉: 90° 180° 270° 放大 縮小 重設
    279
    影像第 280 頁 (點選一下影像大圖後,您可以用鍵盤上的向左/向右鍵瀏覽上一頁、下一頁) 旋轉: 90° 180° 270° 放大 縮小 重設
    280
    影像第 281 頁 (點選一下影像大圖後,您可以用鍵盤上的向左/向右鍵瀏覽上一頁、下一頁) 旋轉: 90° 180° 270° 放大 縮小 重設
    281
    影像第 282 頁 (點選一下影像大圖後,您可以用鍵盤上的向左/向右鍵瀏覽上一頁、下一頁) 旋轉: 90° 180° 270° 放大 縮小 重設
    282
    影像第 283 頁 (點選一下影像大圖後,您可以用鍵盤上的向左/向右鍵瀏覽上一頁、下一頁) 旋轉: 90° 180° 270° 放大 縮小 重設
    283
    影像第 284 頁 (點選一下影像大圖後,您可以用鍵盤上的向左/向右鍵瀏覽上一頁、下一頁) 旋轉: 90° 180° 270° 放大 縮小 重設
    284
    影像第 285 頁 (點選一下影像大圖後,您可以用鍵盤上的向左/向右鍵瀏覽上一頁、下一頁) 旋轉: 90° 180° 270° 放大 縮小 重設
    285
    影像第 286 頁 (點選一下影像大圖後,您可以用鍵盤上的向左/向右鍵瀏覽上一頁、下一頁) 旋轉: 90° 180° 270° 放大 縮小 重設
    286
    影像第 287 頁 (點選一下影像大圖後,您可以用鍵盤上的向左/向右鍵瀏覽上一頁、下一頁) 旋轉: 90° 180° 270° 放大 縮小 重設
    287
    影像第 288 頁 (點選一下影像大圖後,您可以用鍵盤上的向左/向右鍵瀏覽上一頁、下一頁) 旋轉: 90° 180° 270° 放大 縮小 重設
    288
    影像第 289 頁 (點選一下影像大圖後,您可以用鍵盤上的向左/向右鍵瀏覽上一頁、下一頁) 旋轉: 90° 180° 270° 放大 縮小 重設
    289
    影像第 290 頁 (點選一下影像大圖後,您可以用鍵盤上的向左/向右鍵瀏覽上一頁、下一頁) 旋轉: 90° 180° 270° 放大 縮小 重設
    290
    影像第 291 頁 (點選一下影像大圖後,您可以用鍵盤上的向左/向右鍵瀏覽上一頁、下一頁) 旋轉: 90° 180° 270° 放大 縮小 重設
    291
    影像第 292 頁 (點選一下影像大圖後,您可以用鍵盤上的向左/向右鍵瀏覽上一頁、下一頁) 旋轉: 90° 180° 270° 放大 縮小 重設
    292
    影像第 293 頁 (點選一下影像大圖後,您可以用鍵盤上的向左/向右鍵瀏覽上一頁、下一頁) 旋轉: 90° 180° 270° 放大 縮小 重設
    293
    影像第 294 頁 (點選一下影像大圖後,您可以用鍵盤上的向左/向右鍵瀏覽上一頁、下一頁) 旋轉: 90° 180° 270° 放大 縮小 重設
    294
    影像第 295 頁 (點選一下影像大圖後,您可以用鍵盤上的向左/向右鍵瀏覽上一頁、下一頁) 旋轉: 90° 180° 270° 放大 縮小 重設
    295
    影像第 296 頁 (點選一下影像大圖後,您可以用鍵盤上的向左/向右鍵瀏覽上一頁、下一頁) 旋轉: 90° 180° 270° 放大 縮小 重設
    296
    影像第 297 頁 (點選一下影像大圖後,您可以用鍵盤上的向左/向右鍵瀏覽上一頁、下一頁) 旋轉: 90° 180° 270° 放大 縮小 重設
    297
    影像第 298 頁 (點選一下影像大圖後,您可以用鍵盤上的向左/向右鍵瀏覽上一頁、下一頁) 旋轉: 90° 180° 270° 放大 縮小 重設
    298
    影像第 299 頁 (點選一下影像大圖後,您可以用鍵盤上的向左/向右鍵瀏覽上一頁、下一頁) 旋轉: 90° 180° 270° 放大 縮小 重設
    299
    影像第 300 頁 (點選一下影像大圖後,您可以用鍵盤上的向左/向右鍵瀏覽上一頁、下一頁) 旋轉: 90° 180° 270° 放大 縮小 重設
    300
    影像第 301 頁 (點選一下影像大圖後,您可以用鍵盤上的向左/向右鍵瀏覽上一頁、下一頁) 旋轉: 90° 180° 270° 放大 縮小 重設
    301
    影像第 302 頁 (點選一下影像大圖後,您可以用鍵盤上的向左/向右鍵瀏覽上一頁、下一頁) 旋轉: 90° 180° 270° 放大 縮小 重設
    302
    影像第 303 頁 (點選一下影像大圖後,您可以用鍵盤上的向左/向右鍵瀏覽上一頁、下一頁) 旋轉: 90° 180° 270° 放大 縮小 重設
    303
    影像第 304 頁 (點選一下影像大圖後,您可以用鍵盤上的向左/向右鍵瀏覽上一頁、下一頁) 旋轉: 90° 180° 270° 放大 縮小 重設
    304
    影像第 305 頁 (點選一下影像大圖後,您可以用鍵盤上的向左/向右鍵瀏覽上一頁、下一頁) 旋轉: 90° 180° 270° 放大 縮小 重設
    305
    影像第 306 頁 (點選一下影像大圖後,您可以用鍵盤上的向左/向右鍵瀏覽上一頁、下一頁) 旋轉: 90° 180° 270° 放大 縮小 重設
    306
    影像第 307 頁 (點選一下影像大圖後,您可以用鍵盤上的向左/向右鍵瀏覽上一頁、下一頁) 旋轉: 90° 180° 270° 放大 縮小 重設
    307
    影像第 308 頁 (點選一下影像大圖後,您可以用鍵盤上的向左/向右鍵瀏覽上一頁、下一頁) 旋轉: 90° 180° 270° 放大 縮小 重設
    308
    影像第 309 頁 (點選一下影像大圖後,您可以用鍵盤上的向左/向右鍵瀏覽上一頁、下一頁) 旋轉: 90° 180° 270° 放大 縮小 重設
    309
    影像第 310 頁 (點選一下影像大圖後,您可以用鍵盤上的向左/向右鍵瀏覽上一頁、下一頁) 旋轉: 90° 180° 270° 放大 縮小 重設
    310
    影像第 311 頁 (點選一下影像大圖後,您可以用鍵盤上的向左/向右鍵瀏覽上一頁、下一頁) 旋轉: 90° 180° 270° 放大 縮小 重設
    311
    影像第 312 頁 (點選一下影像大圖後,您可以用鍵盤上的向左/向右鍵瀏覽上一頁、下一頁) 旋轉: 90° 180° 270° 放大 縮小 重設
    312
    影像第 313 頁 (點選一下影像大圖後,您可以用鍵盤上的向左/向右鍵瀏覽上一頁、下一頁) 旋轉: 90° 180° 270° 放大 縮小 重設
    313
    影像第 314 頁 (點選一下影像大圖後,您可以用鍵盤上的向左/向右鍵瀏覽上一頁、下一頁) 旋轉: 90° 180° 270° 放大 縮小 重設
    314
    影像第 315 頁 (點選一下影像大圖後,您可以用鍵盤上的向左/向右鍵瀏覽上一頁、下一頁) 旋轉: 90° 180° 270° 放大 縮小 重設
    315
    影像第 316 頁 (點選一下影像大圖後,您可以用鍵盤上的向左/向右鍵瀏覽上一頁、下一頁) 旋轉: 90° 180° 270° 放大 縮小 重設
    316
    影像第 317 頁 (點選一下影像大圖後,您可以用鍵盤上的向左/向右鍵瀏覽上一頁、下一頁) 旋轉: 90° 180° 270° 放大 縮小 重設
    317
    影像第 318 頁 (點選一下影像大圖後,您可以用鍵盤上的向左/向右鍵瀏覽上一頁、下一頁) 旋轉: 90° 180° 270° 放大 縮小 重設
    318
    影像第 319 頁 (點選一下影像大圖後,您可以用鍵盤上的向左/向右鍵瀏覽上一頁、下一頁) 旋轉: 90° 180° 270° 放大 縮小 重設
    319
    影像第 320 頁 (點選一下影像大圖後,您可以用鍵盤上的向左/向右鍵瀏覽上一頁、下一頁) 旋轉: 90° 180° 270° 放大 縮小 重設
    320
    影像第 321 頁 (點選一下影像大圖後,您可以用鍵盤上的向左/向右鍵瀏覽上一頁、下一頁) 旋轉: 90° 180° 270° 放大 縮小 重設
    321
    影像第 322 頁 (點選一下影像大圖後,您可以用鍵盤上的向左/向右鍵瀏覽上一頁、下一頁) 旋轉: 90° 180° 270° 放大 縮小 重設
    322
    影像第 323 頁 (點選一下影像大圖後,您可以用鍵盤上的向左/向右鍵瀏覽上一頁、下一頁) 旋轉: 90° 180° 270° 放大 縮小 重設
    323
    影像第 324 頁 (點選一下影像大圖後,您可以用鍵盤上的向左/向右鍵瀏覽上一頁、下一頁) 旋轉: 90° 180° 270° 放大 縮小 重設
    324
    影像第 325 頁 (點選一下影像大圖後,您可以用鍵盤上的向左/向右鍵瀏覽上一頁、下一頁) 旋轉: 90° 180° 270° 放大 縮小 重設
    325
    影像第 326 頁 (點選一下影像大圖後,您可以用鍵盤上的向左/向右鍵瀏覽上一頁、下一頁) 旋轉: 90° 180° 270° 放大 縮小 重設
    326
    影像第 327 頁 (點選一下影像大圖後,您可以用鍵盤上的向左/向右鍵瀏覽上一頁、下一頁) 旋轉: 90° 180° 270° 放大 縮小 重設
    327
    影像第 328 頁 (點選一下影像大圖後,您可以用鍵盤上的向左/向右鍵瀏覽上一頁、下一頁) 旋轉: 90° 180° 270° 放大 縮小 重設
    328
    影像第 329 頁 (點選一下影像大圖後,您可以用鍵盤上的向左/向右鍵瀏覽上一頁、下一頁) 旋轉: 90° 180° 270° 放大 縮小 重設
    329
    影像第 330 頁 (點選一下影像大圖後,您可以用鍵盤上的向左/向右鍵瀏覽上一頁、下一頁) 旋轉: 90° 180° 270° 放大 縮小 重設
    330
    影像第 331 頁 (點選一下影像大圖後,您可以用鍵盤上的向左/向右鍵瀏覽上一頁、下一頁) 旋轉: 90° 180° 270° 放大 縮小 重設
    331
    影像第 332 頁 (點選一下影像大圖後,您可以用鍵盤上的向左/向右鍵瀏覽上一頁、下一頁) 旋轉: 90° 180° 270° 放大 縮小 重設
    332
    影像第 333 頁 (點選一下影像大圖後,您可以用鍵盤上的向左/向右鍵瀏覽上一頁、下一頁) 旋轉: 90° 180° 270° 放大 縮小 重設
    333
    影像第 334 頁 (點選一下影像大圖後,您可以用鍵盤上的向左/向右鍵瀏覽上一頁、下一頁) 旋轉: 90° 180° 270° 放大 縮小 重設
    334
    影像第 335 頁 (點選一下影像大圖後,您可以用鍵盤上的向左/向右鍵瀏覽上一頁、下一頁) 旋轉: 90° 180° 270° 放大 縮小 重設
    335
    影像第 336 頁 (點選一下影像大圖後,您可以用鍵盤上的向左/向右鍵瀏覽上一頁、下一頁) 旋轉: 90° 180° 270° 放大 縮小 重設
    336
    影像第 337 頁 (點選一下影像大圖後,您可以用鍵盤上的向左/向右鍵瀏覽上一頁、下一頁) 旋轉: 90° 180° 270° 放大 縮小 重設
    337
    影像第 338 頁 (點選一下影像大圖後,您可以用鍵盤上的向左/向右鍵瀏覽上一頁、下一頁) 旋轉: 90° 180° 270° 放大 縮小 重設
    338
    影像第 339 頁 (點選一下影像大圖後,您可以用鍵盤上的向左/向右鍵瀏覽上一頁、下一頁) 旋轉: 90° 180° 270° 放大 縮小 重設
    339
    影像第 340 頁 (點選一下影像大圖後,您可以用鍵盤上的向左/向右鍵瀏覽上一頁、下一頁) 旋轉: 90° 180° 270° 放大 縮小 重設
    340
    影像第 341 頁 (點選一下影像大圖後,您可以用鍵盤上的向左/向右鍵瀏覽上一頁、下一頁) 旋轉: 90° 180° 270° 放大 縮小 重設
    341
    影像第 342 頁 (點選一下影像大圖後,您可以用鍵盤上的向左/向右鍵瀏覽上一頁、下一頁) 旋轉: 90° 180° 270° 放大 縮小 重設
    342
    影像第 343 頁 (點選一下影像大圖後,您可以用鍵盤上的向左/向右鍵瀏覽上一頁、下一頁) 旋轉: 90° 180° 270° 放大 縮小 重設
    343
    影像第 344 頁 (點選一下影像大圖後,您可以用鍵盤上的向左/向右鍵瀏覽上一頁、下一頁) 旋轉: 90° 180° 270° 放大 縮小 重設
    344
    影像第 345 頁 (點選一下影像大圖後,您可以用鍵盤上的向左/向右鍵瀏覽上一頁、下一頁) 旋轉: 90° 180° 270° 放大 縮小 重設
    345
    影像第 346 頁 (點選一下影像大圖後,您可以用鍵盤上的向左/向右鍵瀏覽上一頁、下一頁) 旋轉: 90° 180° 270° 放大 縮小 重設
    346
    影像第 347 頁 (點選一下影像大圖後,您可以用鍵盤上的向左/向右鍵瀏覽上一頁、下一頁) 旋轉: 90° 180° 270° 放大 縮小 重設
    347
    影像第 348 頁 (點選一下影像大圖後,您可以用鍵盤上的向左/向右鍵瀏覽上一頁、下一頁) 旋轉: 90° 180° 270° 放大 縮小 重設
    348
    影像第 349 頁 (點選一下影像大圖後,您可以用鍵盤上的向左/向右鍵瀏覽上一頁、下一頁) 旋轉: 90° 180° 270° 放大 縮小 重設
    349
    影像第 350 頁 (點選一下影像大圖後,您可以用鍵盤上的向左/向右鍵瀏覽上一頁、下一頁) 旋轉: 90° 180° 270° 放大 縮小 重設
    350
    影像第 351 頁 (點選一下影像大圖後,您可以用鍵盤上的向左/向右鍵瀏覽上一頁、下一頁) 旋轉: 90° 180° 270° 放大 縮小 重設
    351
    影像第 352 頁 (點選一下影像大圖後,您可以用鍵盤上的向左/向右鍵瀏覽上一頁、下一頁) 旋轉: 90° 180° 270° 放大 縮小 重設
    352
    影像第 353 頁 (點選一下影像大圖後,您可以用鍵盤上的向左/向右鍵瀏覽上一頁、下一頁) 旋轉: 90° 180° 270° 放大 縮小 重設
    353
    影像第 354 頁 (點選一下影像大圖後,您可以用鍵盤上的向左/向右鍵瀏覽上一頁、下一頁) 旋轉: 90° 180° 270° 放大 縮小 重設
    354
    影像第 355 頁 (點選一下影像大圖後,您可以用鍵盤上的向左/向右鍵瀏覽上一頁、下一頁) 旋轉: 90° 180° 270° 放大 縮小 重設
    355
    影像第 356 頁 (點選一下影像大圖後,您可以用鍵盤上的向左/向右鍵瀏覽上一頁、下一頁) 旋轉: 90° 180° 270° 放大 縮小 重設
    356
    影像第 357 頁 (點選一下影像大圖後,您可以用鍵盤上的向左/向右鍵瀏覽上一頁、下一頁) 旋轉: 90° 180° 270° 放大 縮小 重設
    357
    影像第 358 頁 (點選一下影像大圖後,您可以用鍵盤上的向左/向右鍵瀏覽上一頁、下一頁) 旋轉: 90° 180° 270° 放大 縮小 重設
    358
    影像第 359 頁 (點選一下影像大圖後,您可以用鍵盤上的向左/向右鍵瀏覽上一頁、下一頁) 旋轉: 90° 180° 270° 放大 縮小 重設
    359
    影像第 360 頁 (點選一下影像大圖後,您可以用鍵盤上的向左/向右鍵瀏覽上一頁、下一頁) 旋轉: 90° 180° 270° 放大 縮小 重設
    360
    影像第 361 頁 (點選一下影像大圖後,您可以用鍵盤上的向左/向右鍵瀏覽上一頁、下一頁) 旋轉: 90° 180° 270° 放大 縮小 重設
    361
    影像第 362 頁 (點選一下影像大圖後,您可以用鍵盤上的向左/向右鍵瀏覽上一頁、下一頁) 旋轉: 90° 180° 270° 放大 縮小 重設
    362
    影像第 363 頁 (點選一下影像大圖後,您可以用鍵盤上的向左/向右鍵瀏覽上一頁、下一頁) 旋轉: 90° 180° 270° 放大 縮小 重設
    363
    影像第 364 頁 (點選一下影像大圖後,您可以用鍵盤上的向左/向右鍵瀏覽上一頁、下一頁) 旋轉: 90° 180° 270° 放大 縮小 重設
    364
    影像第 365 頁 (點選一下影像大圖後,您可以用鍵盤上的向左/向右鍵瀏覽上一頁、下一頁) 旋轉: 90° 180° 270° 放大 縮小 重設
    365
    影像第 366 頁 (點選一下影像大圖後,您可以用鍵盤上的向左/向右鍵瀏覽上一頁、下一頁) 旋轉: 90° 180° 270° 放大 縮小 重設
    366
    影像第 367 頁 (點選一下影像大圖後,您可以用鍵盤上的向左/向右鍵瀏覽上一頁、下一頁) 旋轉: 90° 180° 270° 放大 縮小 重設
    367
    影像第 368 頁 (點選一下影像大圖後,您可以用鍵盤上的向左/向右鍵瀏覽上一頁、下一頁) 旋轉: 90° 180° 270° 放大 縮小 重設
    368
    影像第 369 頁 (點選一下影像大圖後,您可以用鍵盤上的向左/向右鍵瀏覽上一頁、下一頁) 旋轉: 90° 180° 270° 放大 縮小 重設
    369
    影像第 370 頁 (點選一下影像大圖後,您可以用鍵盤上的向左/向右鍵瀏覽上一頁、下一頁) 旋轉: 90° 180° 270° 放大 縮小 重設
    370
    影像第 371 頁 (點選一下影像大圖後,您可以用鍵盤上的向左/向右鍵瀏覽上一頁、下一頁) 旋轉: 90° 180° 270° 放大 縮小 重設
    371
    影像第 372 頁 (點選一下影像大圖後,您可以用鍵盤上的向左/向右鍵瀏覽上一頁、下一頁) 旋轉: 90° 180° 270° 放大 縮小 重設
    372
    影像第 373 頁 (點選一下影像大圖後,您可以用鍵盤上的向左/向右鍵瀏覽上一頁、下一頁) 旋轉: 90° 180° 270° 放大 縮小 重設
    373
    影像第 374 頁 (點選一下影像大圖後,您可以用鍵盤上的向左/向右鍵瀏覽上一頁、下一頁) 旋轉: 90° 180° 270° 放大 縮小 重設
    374
    影像第 375 頁 (點選一下影像大圖後,您可以用鍵盤上的向左/向右鍵瀏覽上一頁、下一頁) 旋轉: 90° 180° 270° 放大 縮小 重設
    375
    影像第 376 頁 (點選一下影像大圖後,您可以用鍵盤上的向左/向右鍵瀏覽上一頁、下一頁) 旋轉: 90° 180° 270° 放大 縮小 重設
    376
    影像第 377 頁 (點選一下影像大圖後,您可以用鍵盤上的向左/向右鍵瀏覽上一頁、下一頁) 旋轉: 90° 180° 270° 放大 縮小 重設
    377
    影像第 378 頁 (點選一下影像大圖後,您可以用鍵盤上的向左/向右鍵瀏覽上一頁、下一頁) 旋轉: 90° 180° 270° 放大 縮小 重設
    378
    影像第 379 頁 (點選一下影像大圖後,您可以用鍵盤上的向左/向右鍵瀏覽上一頁、下一頁) 旋轉: 90° 180° 270° 放大 縮小 重設
    379
    影像第 380 頁 (點選一下影像大圖後,您可以用鍵盤上的向左/向右鍵瀏覽上一頁、下一頁) 旋轉: 90° 180° 270° 放大 縮小 重設
    380