《Love悠遊聯名卡申請書》

(A01466 )
關鍵字: Love悠遊聯名,悠遊聯名卡,
典藏大類 : 公司治理
MGT05
出版(產製年分):
包含頁數(掃描影像、物件...): 12 1份 A4
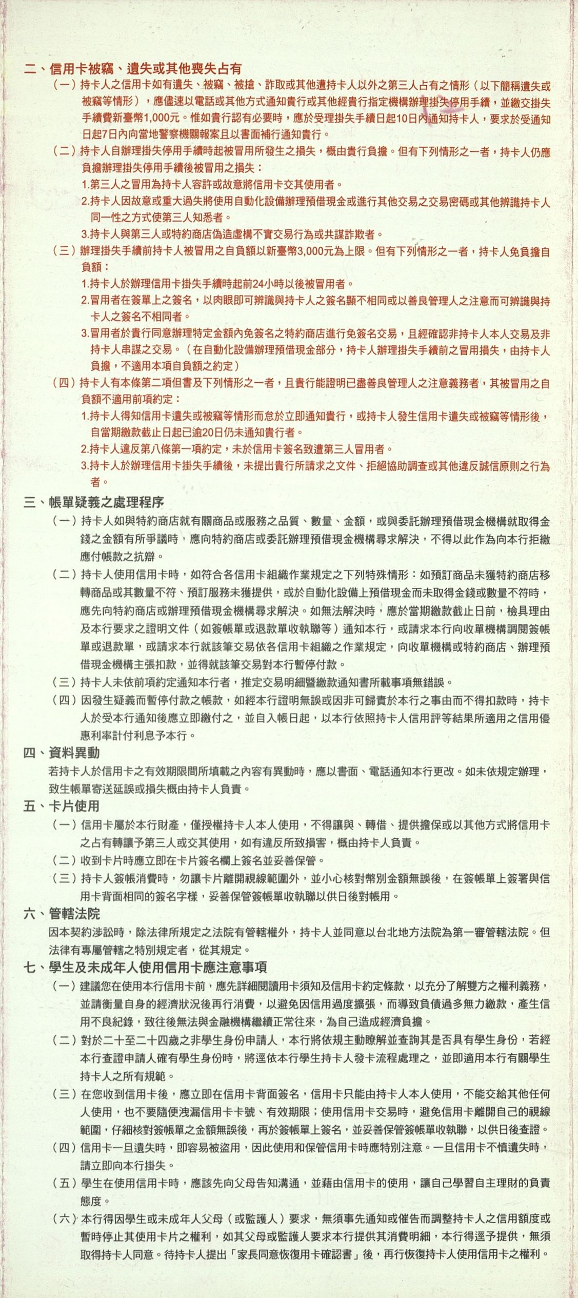
摘要: 本資料為彰化銀行「Love悠遊聯名卡」信用卡申辦手冊,內容涵蓋卡片介紹、申請流程、優惠內容與權益說明,並附有申請書與條款,協助用戶了解使用規則與注意事項。
人物: ,,
記載時間起迄: -
-
引用資訊:〈Love悠遊聯名卡申請書〉(-),《華南銀行數位典藏資料庫》,典藏號:A01466,檢索日期:2026年04月。
  • [1] 1
  • [2] 2
  • [3] 3
  • [4] 4
  • [5] 5
  • [6] 6
  • [7] 7
  • [8] 8
  • [9] 9
  • [10] 10
  • [11] 11
  • [12] 12
    影像第 1 頁 (點選一下影像大圖後,您可以用鍵盤上的向左/向右鍵瀏覽上一頁、下一頁) 旋轉: 90° 180° 270° 放大 縮小 重設
    1
    影像第 2 頁 (點選一下影像大圖後,您可以用鍵盤上的向左/向右鍵瀏覽上一頁、下一頁) 旋轉: 90° 180° 270° 放大 縮小 重設
    2
    影像第 3 頁 (點選一下影像大圖後,您可以用鍵盤上的向左/向右鍵瀏覽上一頁、下一頁) 旋轉: 90° 180° 270° 放大 縮小 重設
    3
    影像第 4 頁 (點選一下影像大圖後,您可以用鍵盤上的向左/向右鍵瀏覽上一頁、下一頁) 旋轉: 90° 180° 270° 放大 縮小 重設
    4
    影像第 5 頁 (點選一下影像大圖後,您可以用鍵盤上的向左/向右鍵瀏覽上一頁、下一頁) 旋轉: 90° 180° 270° 放大 縮小 重設
    5
    影像第 6 頁 (點選一下影像大圖後,您可以用鍵盤上的向左/向右鍵瀏覽上一頁、下一頁) 旋轉: 90° 180° 270° 放大 縮小 重設
    6
    影像第 7 頁 (點選一下影像大圖後,您可以用鍵盤上的向左/向右鍵瀏覽上一頁、下一頁) 旋轉: 90° 180° 270° 放大 縮小 重設
    7
    影像第 8 頁 (點選一下影像大圖後,您可以用鍵盤上的向左/向右鍵瀏覽上一頁、下一頁) 旋轉: 90° 180° 270° 放大 縮小 重設
    8
    影像第 9 頁 (點選一下影像大圖後,您可以用鍵盤上的向左/向右鍵瀏覽上一頁、下一頁) 旋轉: 90° 180° 270° 放大 縮小 重設
    9
    影像第 10 頁 (點選一下影像大圖後,您可以用鍵盤上的向左/向右鍵瀏覽上一頁、下一頁) 旋轉: 90° 180° 270° 放大 縮小 重設
    10
    影像第 11 頁 (點選一下影像大圖後,您可以用鍵盤上的向左/向右鍵瀏覽上一頁、下一頁) 旋轉: 90° 180° 270° 放大 縮小 重設
    11
    影像第 12 頁 (點選一下影像大圖後,您可以用鍵盤上的向左/向右鍵瀏覽上一頁、下一頁) 旋轉: 90° 180° 270° 放大 縮小 重設
    12